IoT Based Smart Fire Emergency Response System


March 20,2020 IoT/Projects/Fire Emergency System
1805

Architectural design of the system

What is IoT Based Smart Fire Emergency Response System?

This is a smart fire emergency response system, an Arduino based project that monitors the occurrence of a fire incidence in a home (building) and quickly responds by informing the users (owner of the building) incase of a fire accident, making the door an ‘exit point’, informing the nearby fire Station, and raising an alarm.

Disclaimer: This was built with stuff I had around my room. There are many better ways to build this project. Tell me about them in the comments.

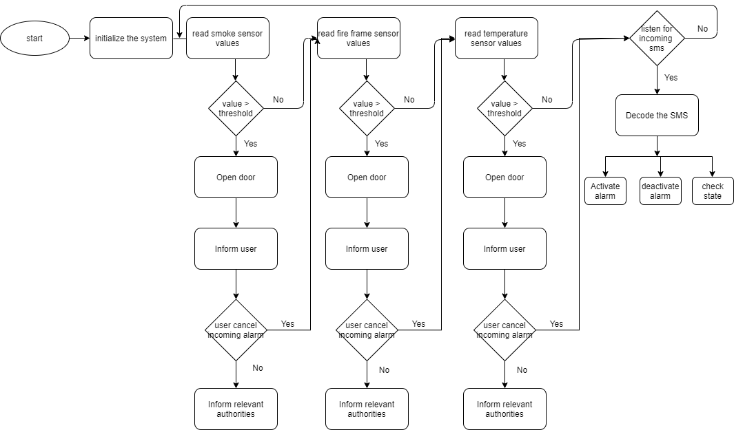
The system first initializes its port, pin, reads input sensor and also initializes the software serial communication with the GSM module. Arduino reads data from the modules connected to it i.e. smoke sensor for smoke, IR receiver for ir signal.

The system working is simply looping around those three modules. The system keeps recording values from those modules.

The system keeps track of the values from the smoke sensor, temperature sensor and fire frame sensor.

When the concentration of smoke, temperature or frame sensor rises too high it signifies that there is a possibility of fire outbreak.

The system gives an alert to the user who have 120 seconds to cancel the 'incoming alarm' if in any case there is no fire. This gives the user or any other person who is around the premises (registered to the system) some time to verify that indeed there is a fire incident. In case the user doesn’t cancel/respond, the alarm in 120 seconds, the doors open. (This will be replaced by AI cameras in the next update).

The system also sends an emergency message to the nearest fire station. The message will include the location of the building. The system will also raise an alarm.

The system proceeds to the GSM module. The system keeps track of the incoming messages and interprets them. In any case the user needs to cancel an oncoming alarm he/she will use sms to instruct the system pull of the alarm.

The system also listens to the IR receiver for any IR signal. The user can use a remote control to put off/on the alarm.

One can as well cancel the oncoming alarm using a button/switch which will be installed in the building.

Flowchart of the whole system

System Requirements


Download the source code .pde file here.
Clone the project from Github here.